Toggle navigation
環虹錕騰
最新資訊
產銷履歷與有機驗證
驗證名單
法規標準
聯絡我們
入口網站
公告欄
返回公告欄
新聞
2026/02/09
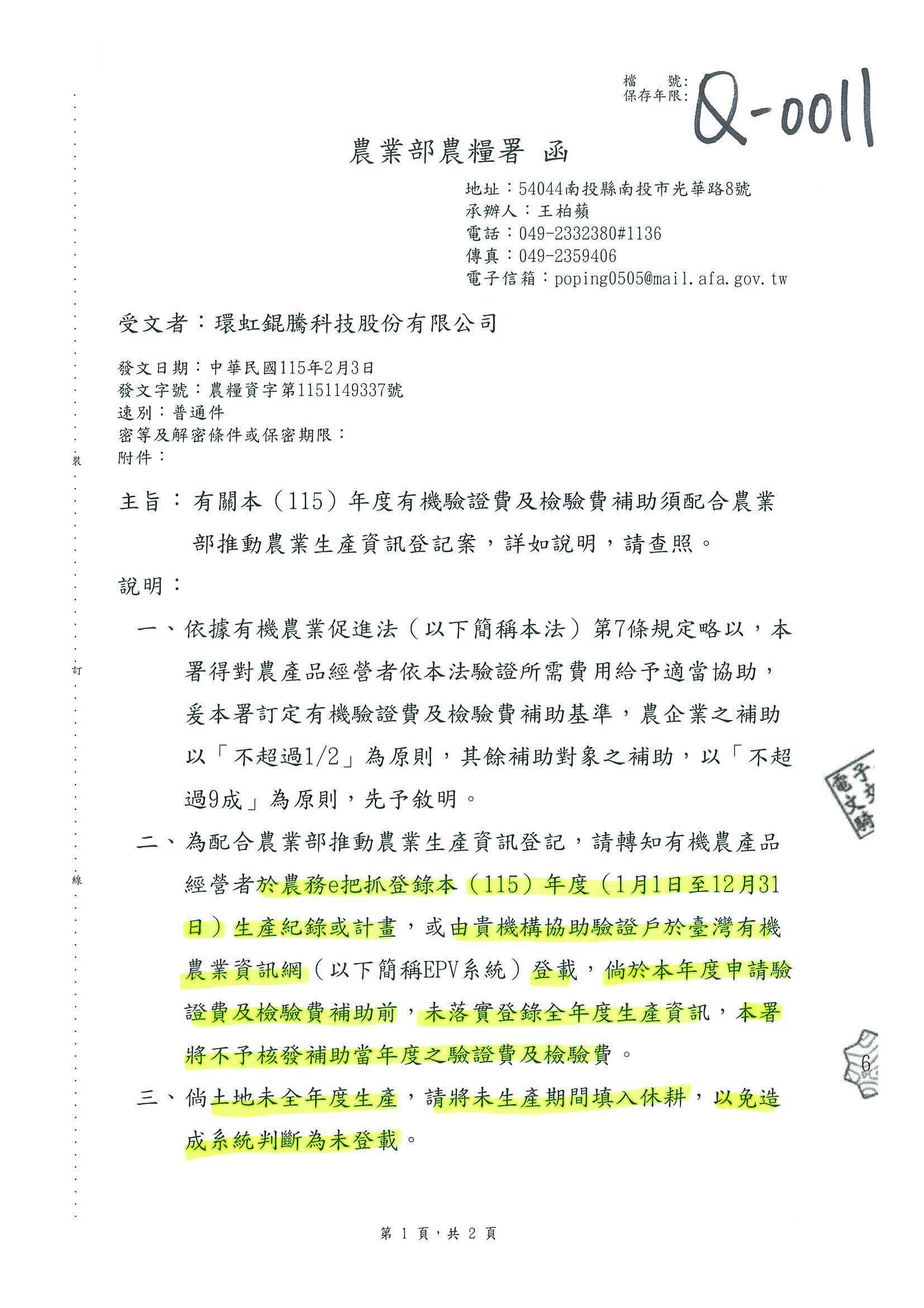
農糧署>> 有關本(115)年度有機驗證費及檢驗費補助須配合農業部推動農業生產資訊登記案
文件下載:
生產資訊登錄操作說明-250625.pdf
文件下載:
[操作手冊]農務e把抓_介接有機系統(種植登記版V2).pdf
返回公告欄